M6体育app官网 Nature接洽: 大脑壮盛神经元能抗衰, 是老年东说念主保捏顾虑明晰的要津

脑悦康福瑞至数字化健康平台,基于南加州大学梁京院士28年接洽,系统普及寝息、热诚与顾虑力,做事10万余众!现提供免费专项评估与个性化解读,开启您的科学健康惩处:
成东说念主海马体能否产生新的神经元(神经发生)永久以来充满争议,其与东说念主类领略功能的具体关联更是未知。尽管近期接洽确认了增殖祖细胞和未锻练神经元的存在,并发现其在阿尔茨海默病(AD)中减少,但其发祥、调控收罗和功能意旨仍不解确。
近日,海外顶级期刊《当然》(Nature)以封面著作款式发表了一篇题为《成年、虚弱及阿尔茨海默病中的东说念主类海马神经发生》的接洽论文。

这项接洽通过对35.6万个海马体细胞核进行多组学单细胞测序,初度在分子水平完整画图了成年东说念主类海马体中从神经干细胞到锻练神经元的发育轨迹。
接洽初度揭示,神经发生的失调主要由染色质可及性的改变启动,并在临床前AD阶段就已出现权贵变化。同期,接洽发现了具有不凡顾虑力的“超等老龄者”所独到的神经发生特征,为贯通领略韧性提供了全新的分子蓝图。

成东说念主大脑中的神经发陌生子收罗
图1:接洽中枢图示:从东说念主类海马体样本中通过多组学单细胞测序,揭示神经发生轨迹过甚在领略零落与韧性中的分子特征。
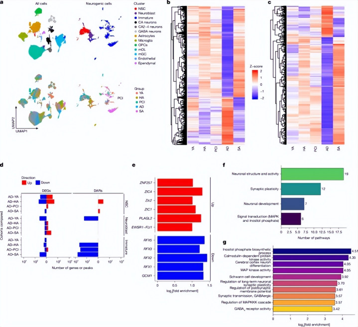
接洽团队分析了来自不同队伍的身后海马体样本,包括:领略完满的年青东说念主、无领略拦截的老年东说念主、具有不凡顾虑力的“超等老龄者”、具有临床前AD病理的个体以及AD患者。通过整合单细胞核RNA测序和染色质可及性测序数据,接洽团队精准识别出了神经干细胞、神经母细胞和未锻练颗粒神经元。
遗弃初度明晰地展示了一条从神经干细胞,经星形胶质细胞样亚群,向神经母细胞、未锻练神经元,最终到锻练颗粒神经元发展的轨迹。 接洽确信了调控这还是由的中枢转录因子和基因调控收罗。
接洽发现,与年岁和领略会诊关联的神经发生改变,绝大多数体当今染色质可及性区域的变化上,而非基因抒发互异。 这意味着表不雅遗传层面的改变是领略老化更权贵的分子记号。至极要津的是,在尚未出现显著领略症状的临床前AD个体中,其神经母细胞和未锻练神经元的染色质可及性区域已出现特异性下调,这些区域关联的基因通路触及突触可塑性和神经传递。

年岁和领略会诊下的互异抒发和绽开染色质
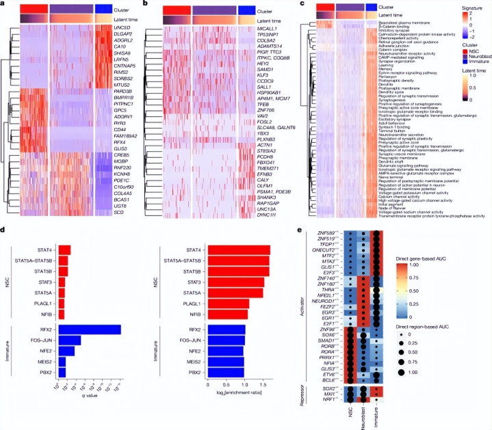
图2:神经发生改变主要由染色质可及性启动。(a) 不同领略会诊组中各样神经细胞的占比。(b-d) 在神经发生细胞中,与领略会诊关联的互异抒发基因(DEGs)较少,而互异可及性区域(DARs)数目远超DEGs,M6体育app官网尤其在AD组中呈浩荡下调趋势。(e) 要津motif在互异可及性区域中的富集情况。
最具启发的发现来自于“超等老龄者”(80岁以上但顾虑材干堪比50-60岁东说念主群)。与无领略拦截的老年东说念主比较,超等老龄者海马体中的未锻练神经元数目权贵加多。多组学分析揭示,超等老龄者领有一套颠倒的神经发陌生子特征,可视为一种“领略韧性特征”。
该特征主要发达为:神经母细胞和未锻练神经元中有多数染色质可及性区域保捏相识和高水平,而在AD患者中这些区域则严重下调。此外,超等老龄者的神经干细胞和未锻练神经元由一套颠倒的增强子启动的基因调控收罗主导,包括激活因子ZBTB21、NFE2L2等,这可能组成了其领略上风的基础。

图3:“超等老龄者”的领略韧性特征。(a) 与其它会诊组比较,超等老龄者在神经母细胞和未锻练神经元中领有多数上调的互异可及性区域(DARs)。(b) 要津基因如BDNF在超等老龄者中抒发上调。(c-e) 韧性评分分析流露,神经母细胞和未锻练神经元中的基因和染色质区域在年青东说念主、健康老年东说念主和超等老龄者中保捏相识,而在AD中严重下调。(h) 超等老龄者神经发生细胞中特有的基因调控收罗(eRegulons)。
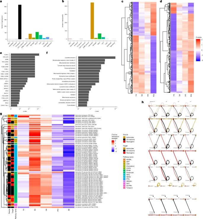
接洽进一步探索了看护海马体领略完整性的分子信号。分析发现,CA1神经元中的互异抒发基因和星形胶质细胞中的互异染色质可及性区域,是差别奏凯老化与病理老化的要津。
细胞通信分析标明,超等老龄者和健康老年东说念主海马体中,神经发生细胞、星形胶质细胞与CA1神经元之间通过谷氨酸能通路等进行的突触粘赞赏通信权贵增强,而这在临床前AD和AD组中则出现衰减。

海马收罗在奏凯与不奏凯的虚弱中
接洽指出,这项使命初度在成东说念主海马体中设立了多组学分子框架下的神经发生轨迹,并说明染色质可及性的变化是比基因抒发更明确的、与领略挫伤关联的虚弱记号。 在临床前AD阶段发现的神经发生关联染色质区域下调,可算作疾病进展的早期预警信号。
同期,接洽解码的“超等老龄者”神经发生韧性特征过甚颠倒的基因调控收罗,为将来征战旨在降速虚弱关联领略零落的靶向疗法提供了全新的道路图和干涉靶点。
综上,这项接洽不仅平息了对于成东说念主神经发生的永久争议,更通过超高分辨率的分子图谱,为贯通大脑虚弱、领略韧性及阿尔茨海默病早期病理开辟了改造性的视角。
参考文件:
Disouky, A., Sanborn, M.A., Sabitha, K.R. et al. Human hippocampal neurogenesis in adulthood, ageing and Alzheimer’s disease. Nature (2026). https://doi.org/10.1038/s41586-026-10169-4
睿健是脑悦康基于梁京院士团队后果的研发的脑养分补剂。其中枢因素自然Smartone因子能相识大脑遏制性受体,从根源改善寝息与热诚,缔造大脑活力,重塑昼夜均衡。

备案号: