M6体育app官网 东财基金换帅!副总顾勇升任总司理,原掌门沙福贵任职四年半后离任

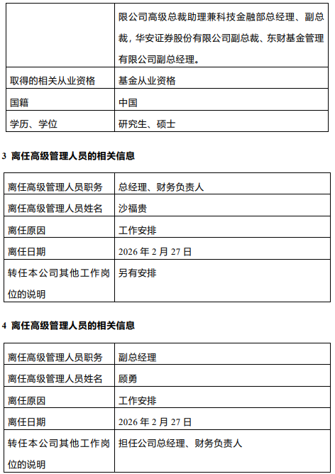
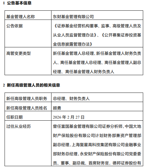
2月28日,东财基金处分发布高等处分东说念主员变更公告,沙福贵因使命安排离任总司理、财务认真东说念主,副总司理顾勇升任公司总司理、财务认真东说念主,任职日历2026年2月27日。同日,沙福贵亦不再担任公司第三届董事会董事职务,由顾勇接任董事席位。
“宿将”顾勇掌舵:复合履历掩饰券商、保障、公募
公告走漏,新任总司理顾勇领有丰富的跨规模从业劝诫。他早年曾任富国基金处分有限公司证券分析师,后转战保障规模,历任中国地面财产保障股份有限公司有计划财务部兼资产处分部副总司理,永安财产保障股份有限公司党委委员、董事、副总裁、首席财务官。
而后,顾勇参加券商及金控平台,先后担任上海复星高技术集团有限公司金融工作部财务总司理、德邦证券股份有限公司高等总裁助理兼科技金融部总司理、副总裁,以及华安证券股份有限公司副总裁。2025年3月,顾勇加盟东财基金出任副总司理,彼时其从华安证券副总裁任上加盟曾激发业内暖热。这次升任总司理,距离其加入公司正值一年。
顾勇领有商榷生学历、硕士学位,已得到基金从业履历。此番接任后,他将全面主抓公司运筹帷幄处单干作,并兼任财务认真东说念主。
沙福贵任职四年半离任:任内公司限制大致500亿,置身行业中游
离任总司理沙福贵自2021年8月起担任东财基金总司理,M6体育任职时长四年半过剩,时间还曾于2024年7月起兼任财务认真东说念主、2026年1月起代任防守长。
回溯沙福贵的作事履历,他曾任湘财证券股份有限公司财务总监、天安财产保障股份有限公司资产处分中心副总司理、东方资产证券股份有限公司副总司理兼西藏东方资产投资处分有限公司总司理等职。2021年加盟东财基金后,他率领公司经历了限制跳跃式增长,由31.41亿元增至576.0亿元。
据公开数据,东财基金成立于2018年10月26日,是东方资产证券全资修复的子公司。圆寂2025年底,资产限制576.0亿元。名次71/164位。值得注意见是,2月13日,公司刚刚完成防守长更迭,原总司理助理倪永彪升任防守长,沙福贵不再代任。时隔两周,总司理一职也完成打发。
{jz:field.toptypename/}
与此同期,公司近12个月内董事会也雷同式整。2月27日,鼓励东方资产证券作出决定,沙福贵不再担任第三届董事会董事,聘用顾勇参加董事会。现时东财基金董事会成员为:戴彦、李进、顾勇、李鹏飞、罗妍、董毅。
关于这次东说念主事盘曲,公司在公告中默示,干系变更事项依然董事会审议通过,并按划定完成备案。沙福贵离任后的具体行止,公告仅暴露为“另有安排”。
海量资讯、精确解读,尽在新浪财经APP
包袱剪辑:公司不雅察

备案号: